今天称得上非疫区企业复工的一个关键日子,由于此前广东、浙江、上海、江苏等省发布的关于延迟企业复工通知,宣布各类企业不早于2月9日24时前复工,因此,很多企业都选择在10号复工。
但事实上,在疫情才刚刚受控的情况下,复工的企业还是要承担风险的,而且风险程度不可预测,因此,各地政府,特别是疫情形势严峻的地区,对待企业复工的举措还是有较大差别的。特别是深圳、佛山、东莞、苏州、上海、温州等外来人口多的城市,对待企业复工慎之又慎,部分城市正力劝企业到3月1号复工。
那么,各地卫浴企业复工情况究竟怎样呢?
下面卫浴妹为您收集的部分卫浴企业复工情况,欢迎大家留言补充:
企业名开工时间
九牧现已开展线上办公、远程办公模式
箭牌2月20号,现已开展线上办公、远程办公模式
恒洁2月17号,现已开展线上办公、远程办公模式
帝王现已开展线上办公、远程办公模式
浪鲸2月19号,现已开展线上办公、远程办公模式
东鹏远程办公,分批到岗
尚高3月2号
欧派2月17日高宝2月17日
欧路莎2月17日鹰卫浴2月10日
益高3月1号(现有客服线上轮值接单)
澳斯曼营销暂定2月20日、生产3月1日
英皇2月13号中宇初定2月17,看政府通知
辉煌等政府通知
心海伽蓝已经线上上班,工厂等政府通知
席玛2月20日富兰克生产暂定3月2号
地尔2月10日部分复工
唯可暂定市场2月20号线上复工,工厂3月1号复工
爱智贞已开展线上办公、远程办公模式
科奥等政府通知品卫暂定2月20号左右
伊米特2月10号销售上班,工厂2月13号
舍意2月15号恢复线上接单,工厂3月2号
迪尔雅等政府通知缇派等政府通知
阿洛尼等政府通知朝阳暂定2月17日左右,等政府通知
邦妮拓美等政府通知米洛斯2月17日
德莉玛等政府通知雅阁等政府通知
玛歌等政府通知朗司2月16日
蒂高等政府通知
莱博顿2月24日
欧凯莎生产暂定3月2号
凯立2月10号部分复工
玛莎等政府通知
特洁尔等政府通知
西马等政府通知
中澜海暂定2月20号
美伽星等政府通知
百居益等政府通知
通过电话交流,很多企业明确表示复工时间还待定,要等政府通知。而已经明确答复时间的企业很多都暂时推迟到20号左右,此次,有部分外省员工较多的企业定在3月1日后开工,也有些企业让办公室先开工,处理一些文职、联系客户、市场推广等方面工作,只有极少部分企业在10号开工。
那么各地的复工情况又是什么样呢?一起来看看吧
佛山乐从、龙江倡议
企业复工不早于3月1日
2月5日,位于佛山市的乐从镇发布关于企业复工事项的倡议书,倡议辖区企业复工、复业不早于3月1日24时。
具体内容如下图文件:


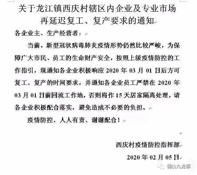
此前,“顺德区龙江镇东涌社区居委会”发出通知要求:
1、社区定于3月1日后方可申请复工;
2、凡在3月1日前回流至龙江的所有异地务工人员(非佛山市籍)必须居家或安置隔离15天;
3、要求各业主、生产经营者需通知员工3月1日后方可返回工作地!
1.龙江社区

2.西庆村

3.官田村

4.旺岗村

5.排沙社区


7.世埠社区

8.东涌社区

9.苏溪社区

杭州市企业复工申请29814家,核准162家,
通过率不到1%!
自2月8日起,杭州全市企业复工实行申报备案制,企业复工平台也已经上线。凡是符合“六个到位”的企业,均可通过钉钉APP或者杭州市民卡APP提交复工申报即可。
根据杭州市企业严格防控有序复工专班发布的《全市企业严格防控有序复工进展情况通报》,截至2月8日24:00,杭州全市(含县市)企业复工申请数29814,核准数162,核准比例0.54%。
各区情况如下:

西安:重点项目、规模以上工业企业复工须审批,
其他企业不得开工
2月7日晚,在西安市疫情防控指挥部召开视频调度会议上,省委常委、市委书记、市疫情防控指挥部指挥长王浩讲话。王浩强调,要积极稳妥推进企业复工开工,市级重点续建项目和规上工业企业开工必须要经过审批,严格制定疫情防控方案,完善防控措施,确保疫情绝对可控,确保没有任何输入和扩散的风险。其他企业一律不得开工。
泉州:企业分类分批有序复工,
做到“一批优先、一批有序、一批暂缓”
2月8日,泉州市防控新型冠状病毒感染的肺炎疫情应急指挥部办公室发布《关于做好疫情防控期间企业复工有关工作的通知》。通知指出,在落实各项疫情防控措施的前提下,指导企业分类分批有序复工,做到“一批优先、一批有序、一批暂缓”。
已开工企业继续稳产。已开工企业要全面落实各项疫情防控措施,减少工人流动,并按防控要求做好新返员工管理工作。对于防控措施不到位的企业,必须立即责令停工,待整改到位后经批准方可复工。
涉及民生企业优先复工。涉及保障城市运行必需(供水、供气、供电、通信等行业)、疫情防控必需(医疗器械、药品、防护品生产和销售等行业)、群众生活必需(超市卖场、食品生产和供应等行业)及其他涉及重要国计民生的相关企业优先复工复产。
重点龙头企业及关联企业、其他企业有序复工。对订单多、效益好的品牌企业、上市公司、重点制造业企业及关联企业,在疫情防控措施到位的前提下,有序安排复工复产。对于复工方案预案成熟、本地用工较多、防护物资储备充足、隔离区设置规范的其他企业在达到复工条件后,可有序复工。
文体娱乐经营等企业暂缓复工。对棋牌室、电影院、游艺游戏场所、歌舞娱乐场所、书店、网吧、健身馆、足浴店、室内游泳馆、培训机构等文体娱乐经营企业,旅行社、景点、民宿、农家乐等旅游休闲经营企业(户),废品回收、一般性专业市场等场所相对密闭、人员相对集聚的经营性企业(场所)暂缓开工开业。
由此可见,在巨大的财政压力下,各地对企业复工的态度还是非常慎重的,从这些地方出台的措施来看,企业要想全面复工,还需要等待一段时间。
评论